首页
资源集合
特殊专题
视频集合
高中理科
全部
专题
试卷
学案
资源集合
推荐
学案
教材
试卷
专题
积分剩余:
--
当前位置:
首页
>
资源集合
>
物理
>
月考调研
>
高一
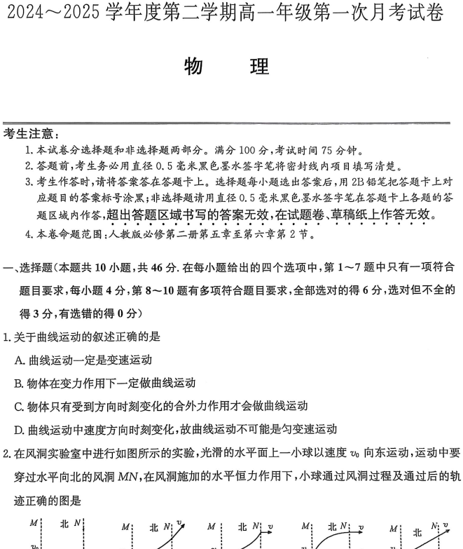
河北省沧州市三县联考2024-2025学年高一下学期3月月考-物理试题
◀◀◀
「后续需下载查看」
▶▶▶
下载
加入收藏
相关资源
山东省济宁市第一中学2024-2025学年高一上学期1月月考-物理答案
四川省南充市嘉陵一中2024-2025学年高一下学期3月月考-物理(Word版)试题
江苏省扬州中学2024-2025学年高一下学期3月月考-物理(Word版)答案
山东省济宁市第一中学2024-2025学年高一下学期3月月考-物理答案
重庆市鲁能巴蜀中学校2024-2025学年高一下学期第一学月考-物理.zip
立即下载
加入收藏
用户名:
--
会员等级:
--
账户积分:
--
会员特权
我的收藏
下载记录
我的组卷
开通/续费
热门资源
安徽省蚌埠市2025届高三04月三模数学试卷【答案】
江西南昌市高三摸底考试(试卷)
江苏省2025年普通高中学业水平合格性考试数学仿真模拟卷01试题及答案
安徽省江南十校2026届高三上学期10月联考数学试卷
江苏省扬州市2026届高三第一学期期初学情调研测试数学试题含解析
新高考新题型第19题新定义压轴解答题归纳(解析版)
浙江省宁波市2024-2025学年高三下学期高考模拟考试数学试卷及解析
江苏省苏州中学2024-2025学年高一上学期10月月考数学试题及解析
2026届高三T8联考数学试题及解析
数学试题卷答案【山东卷】山东省青岛市2025年高三年级第一次适应性检测(青岛一模)